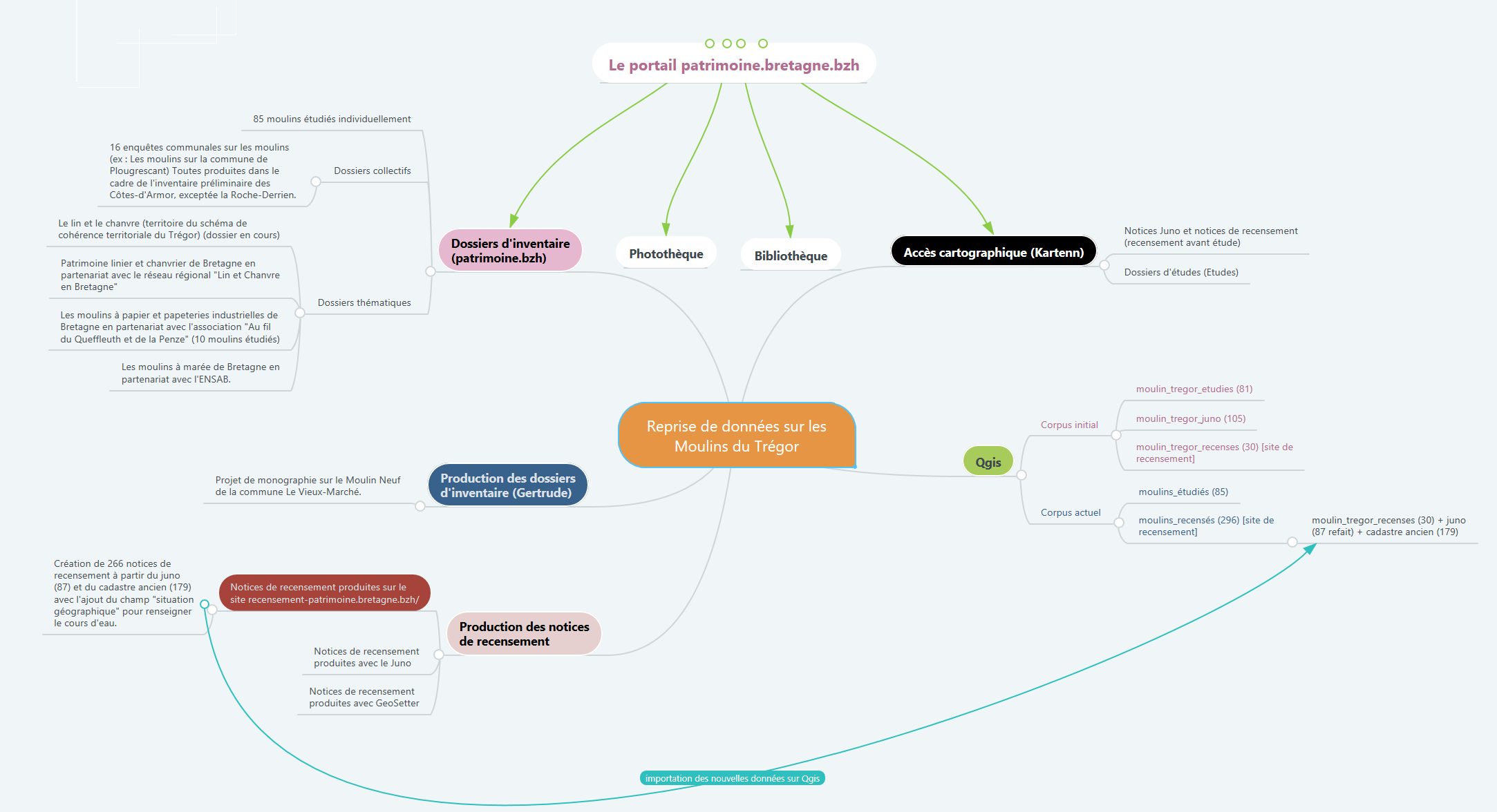
Les moulins dans le territoire du Schéma de cohérence territoriale du Trégor - Lannion-Trégor Communauté,
Carte mentale sur la reprise de données de l'Inventaire du patrimoineImmatriculation
IVR53_20192207796NUDA
Auteur de l'illustration
-
Delbruel VincentDelbruel VincentCliquez pour effectuer une recherche sur cette personne.
Copyright
Diffusion
reproduction soumise à autorisation du titulaire des droits d'exploitation
Type
dessin numérique
Besoin d'informations sur cette illustration ?
Nous contacter
Vincent Delbruel a réalisé un recensement et une étude thématique sur les moulins dans le territoire du Schéma de cohérence territoriale du Trégor - Lannion-Trégor Communauté dans le cadre de son stage de Master 2 aménagement et collectivités territoriales à l'Université Rennes 2 en 2019 (6 mois).