• inventaire topographique
Château de Maillé (Plounévez-Lochrist)
Œuvre étudiée

Dossier non géolocalisé

Localisation
  • Aire d'étude et canton Plouescat - Plouescat
  • Commune Plounévez-Lochrist
  • Lieu-dit Maillé
  • Cadastre 1983 C2 616, 617
  • Dénominations
    château
  • Parties constituantes non étudiées
    parc, chapelle, édifice agricole, fossé, motte

Au milieu du 13e siècle la motte féodale de Coat-Seiz-Ploué est occupée par la famille de Carman, originaire de Kernilis.

En 1393, construction, non loin de la motte, d'une chapelle dédiée à Notre-Dame de Kermeur et dotée en 1395.

Au 14e ou au 15e siècle, les Carman font construire un manoir avec salle haute sous charpente.

À partir de 1570, Maurice de Carman et Jeanne de Goulaine font englober ce manoir dans un château dont plusieurs détails de construction s'inspirent des réalisations de Serlio et de Philibert de l'Orme. Le château passe dans la famille de Maillé par mariage, en 1577.

Au milieu du 17e siècle, la famille Maillé fait réaliser un ensemble de peintures murales et de peintures sur lambris.

Vente du château à Louis Antoine de Rohan-Chabot le 3 juin 1747. Après 1747, destruction de la chapelle du 1er étage de l'aile est.

Vers 1775, l'aile nord-est est en ruine.

Le 13 mars 1789, René Ameline de Cadeville achète le château qui est vendu comme bien national le 14 messidor An IV.

En 1808, destruction de la chapelle Notre-Dame de Kermeur.

Une chapelle aménagée dans une ancienne grange la remplace depuis cette date sous le vocable de Notre-Dame du Mont-Carmel.

En 1811, vente au baron Dein ; en 1900, vente au baron Hugues Nielly ; en 1928, vente à l'amiral Richard dont la famille Danguy des Déserts, actuelle propriétaire, est l'héritière.

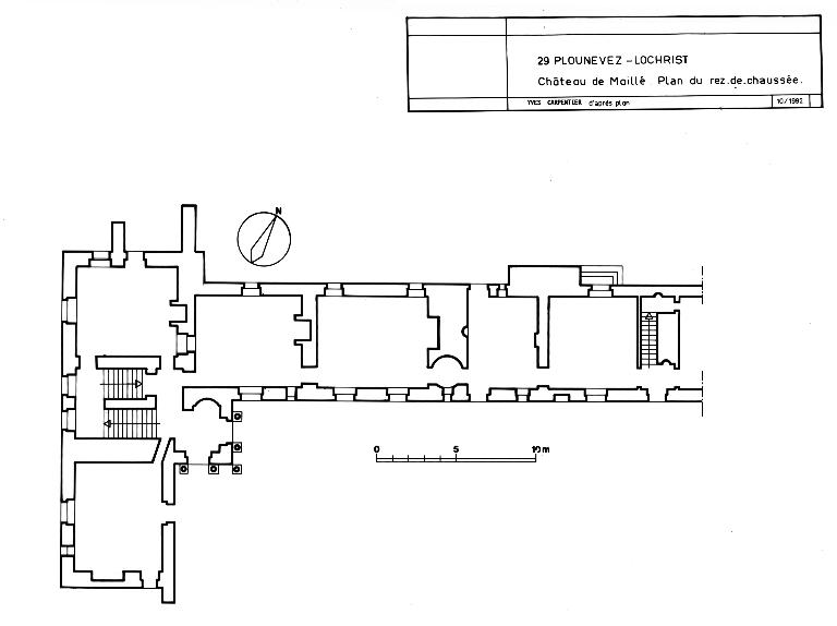
Manoir construit sur le modèle des grands logis bretons de l'époque (14e et 15e siècles) : il comprenait au minimum une cuisine et une salle au rez-de-chaussée ; à l’étage, deux chambres étaient situées directement sous la charpente dont une des fermes peintes de la fin du 14e siècle est conservée (cf. IM29001949). Plusieurs indices permettent de penser qu'il s'étendait plutôt dans toute la longueur de ce qui est actuellement le corps principal orienté est-ouest : continuité des lits de pierre, absence de cave...

Hypothèse de restitution du manoir au 15e siècleHypothèse de restitution du manoir au 15e siècleLe manoir aurait donc comporté une grande salle centrale avec cheminée sur mur gouttereau, limitée par deux murs de refend très épais qui renfermaient chacun un escalier en vis : celui de l'est a été supprimé et remplacé par un escalier droit rampe sur rampe ; celui de gauche a été vidé et sa cage, recouverte de peintures murales au milieu du 17e siècle est encore conservée. Cette disposition des vis dans œuvre est encore visible au manoir de Kerdéozer à Pleudaniel (Côtes-d'Armor), daté de 1418.

  • Murs
    • granite pierre de taille
    • moellon
  • Toits
    ardoise
  • Plans
    plan régulier en L
  • Étages
    sous-sol, 1 étage carré, 2 étages carrés, entresol, étage de comble, 1 vaisseau, 3 étages carrés
  • Couvrements
    • voûte en berceau
    • voûte d'ogives
    • lambris de couvrement
  • Élévations extérieures
    élévation à travées
  • Couvertures
    • toit à longs pans pignon couvert
    • toit en pavillon
    • appentis
    • noue
    • croupe
  • Escaliers
    • escalier dans-oeuvre : escalier en vis sans jour
    • escalier dans-oeuvre : escalier tournant à retours sans jour
    • escalier dans-oeuvre : escalier en vis avec jour
  • Typologies
    logis à 8 pièces par étage ; plan allongé ; couloir ; pièces en enfilade ; cheminée sur goutterot ; charpente armoricaine ; tour d’escalier à pièce haute
  • Techniques
    • sculpture
    • peinture
    • ferronnerie
  • Statut de la propriété
    propriété privée
  • Intérêt de l'œuvre
    à signaler
  • Protections
    classé MH partiellement, 1981/12/08
    inscrit MH, 1990/04/19
  • Précisions sur la protection

    Classement partiel : Façades et toitures, grand et petit escaliers, grande salle et rotonde attenante avec leur décor, cheminée peinte de la chambre n° 13 et cheminée sculptée dans la chambre dite chambre Sud (cad. C 617).

    Inscription : Ensemble du domaine comprenant la cour d'honneur et les bâtiments, murs et douves qui l'entourent, les murs de clôture des jardins, la chapelle, la motte féodale et les allées du Cavalier, de Kerveur, de Morlaix, de Broko et de Plouescat.

  • Référence MH

Bibliographie

  • COUFFON, René, LE BARS, Alfred. Répertoire des églises et chapelles du diocèse de Quimper et de Léon. Saint-Brieuc : les Presses bretonnes, 1959.

    Région Bretagne (Service de l'Inventaire du patrimoine culturel)
    p. 329-330
  • Inventaire général des Monuments et des Richesses Artistiques de la France. Région Bretagne. Châteaux du Haut-Léon, Finistère. par Christel DOUARD, Marie-Dominique MENANT, Catherine Toscer. Baillé : URSA, 1987. (Images du Patrimoine ; n° 34).

    Région Bretagne (Service de l'Inventaire du patrimoine culturel)
    p. 17-21, fig.
  • SIMON, Marc François. Pour servir à l'histoire de Plounévez-Lochrist. Landerneau, 1988.

    Région Bretagne (Service de l'Inventaire du patrimoine culturel)
    p. 38-43, 123-127

Périodiques

  • MEIRION-JONES, Gwyn. JONES, Michael. "Maillé en Plounénez-Lochrist". Mémoires de la Société d'histoire et d'archéologie de Bretagne, t. XC, 2012.

    p. 655-692

Documents figurés

  • CASSAS, Louis-François. Vue du château de Maillé du côté de l'entrée. Dessin au crayon noir, 30 cm x 20 cm environ, 1776.

    Collection particulière
  • CASSAS, Louis-François. Vue du château de Maillé du côté de Brest. Dessin au crayon noir, 30 cm x 20 cm environ, 1776.

    Collection particulière
  • CASSAS, Louis-François. Vue du château de Maillé pris de la grande avenue du côté de la mer. Dessin au crayon noir, 30 cm x 20 cm environ, 1776.

    Collection particulière
  • CASSAS, Louis-François. Vue de la ferme de Maillé. Dessin au crayon noir, 30 cm x 20 cm environ, 1776.

    Collection particulière
  • Vue du château de Maillé dans la Principauté de Léon du côté de l’entrée. [s. n., s. d., fin 18e siècle]. Dessin sur papier, plume, aquarelle.

    Collection particulière
  • Vue du château de Maillé du côté de la cour. [s. n., s. d., fin 18e siècle]. Dessin sur papier, plume, aquarelle.

    Collection particulière
  • A. D. FINISTÈRE. Série 1 J. Plan du château et du parc. s. n., s. d. [fin 18e siècle]. Dessin sur papier, plume, aquarelle, 31 cm x 20 cm environ.

    Archives départementales du Finistère : 8 Fi 4
  • Plounévez-Lochrist. Cadastre napoléonien, section C2 de Maillé. Levée par M. Ridel, géomètre, 1837, échelle 1/2500 e.

    Archives départementales du Finistère : 3 P 207/8
  • TAYLOR, Jean, NODIER, Charles, CAILLEUX, Alphonse de. Voyages pittoresques et romantiques dans l'ancienne France. Bretagne. Paris : F. Didot, 1845-1846. (Paris : Inter-livres, s. d., reprint).

    Région Bretagne (Service de l'Inventaire du patrimoine culturel)
  • Maillé. Plan figuré du parc en carte topographique du ressort. s. n. s. d. [vers 1900].

    Archives Privées
  • FROTIER DE LA MESSELIÈRE, Henri. Maillé-Carman ou Coëtseizploué, en Plounévez-Lochrist. Croquis du 12 août 1908. Saint-Brieuc, 1941.

  • FROTIER DE LA MESSELIÈRE, Henri. Château de Maillé-Carman ou Coëtseizploué, en Plounévez-Lochrist. Croquis du 12 août 1908. Saint-Brieuc, 1941.

Date(s) d'enquête : 1985; Date(s) de rédaction : 1986, 2015